yl6809永利YL集团
Toggle navigation
学院首页
搜索
首页
yl6809永利YL集团
yl6809永利YL集团简介
现任领导
机构设置
师资队伍
综合新闻
yl6809永利官网集团
通知公告
党建工作
组织生活
理论学习
规章制度
党员风采
教学管理
通知公告
专业简介
教学研究
培养方案
教学运行
实践教学
科学研究
科研动态
科研成果
学术交流
名师工作室
学生工作
学工动态
日常管理
实习就业
规章制度
学生意见箱
评估动态
下载专区
学院首页
首页
yl6809永利YL集团
综合新闻
党建工作
教学管理
科学研究
学生工作
评估动态
下载专区
学院首页
首页
>
教学管理
>
通知公告
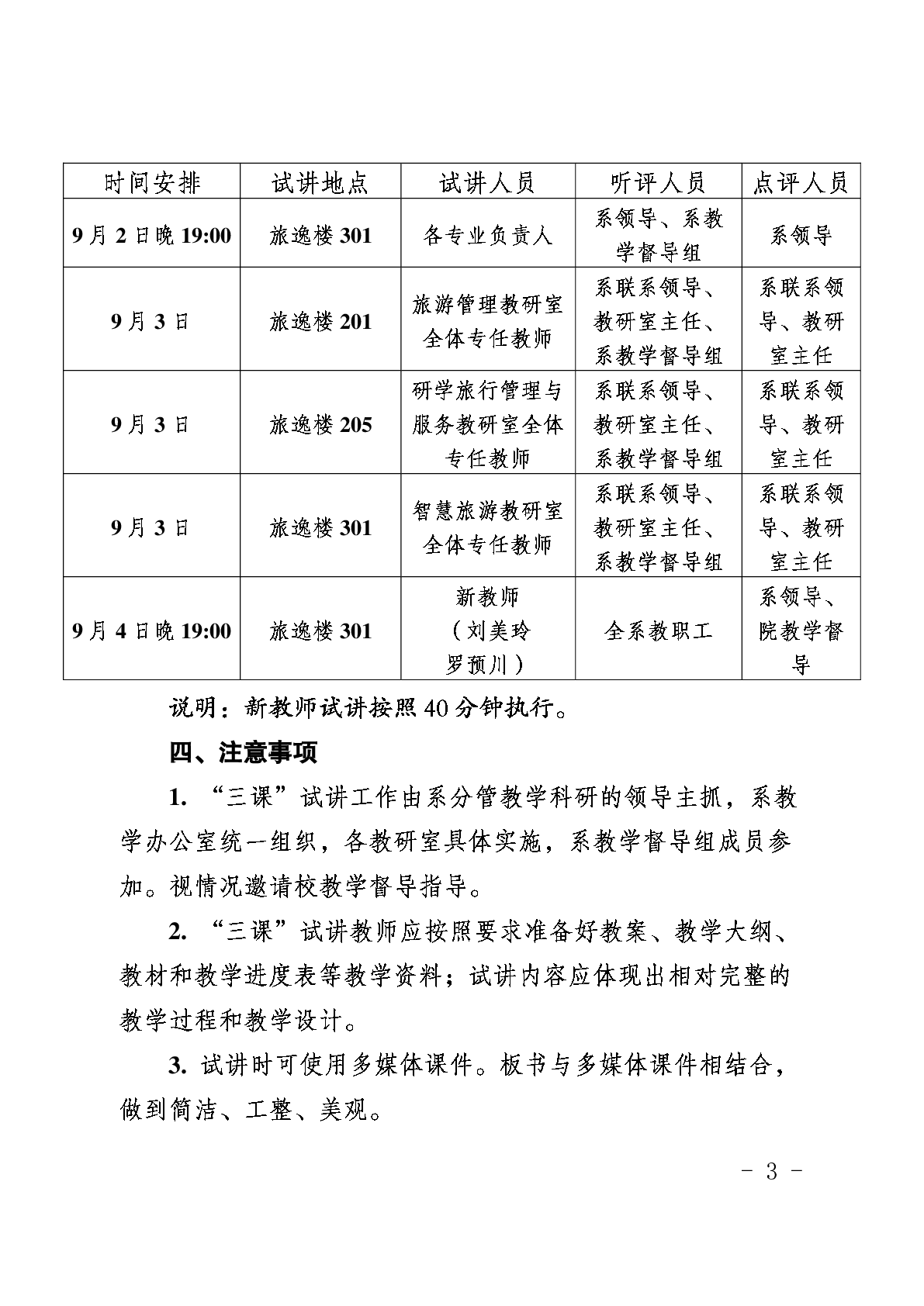
yl6809永利YL集团2024—2025学年第一学期(秋季学期)“三课”试讲活动实施方案
日期:2024-08-30 作者:yl6809永利YL集团 来源:yl6809永利YL集团 浏览量:
564
操作>>
【
收藏本页
】
上一篇:
关于做好2024年下半年全国大学英语四、六级考试报名工作的通知
下一篇:
没有了
返回首页
关闭页面